首页
关于CCSE
展会概况
市场优势
时间安排
主办单位
会员名单
拟邀展商
关于城市
展会宣传
展商中心
收费标准
赞助方案
展品范围
展位规划图
参展程序
展商服务
观众中心
交通指南
商务旅游
常见问题
餐饮美食
酒店住宿
新闻中心
展会新闻
国内新闻
国内政策
海外新闻
媒体报道
企业新闻
合作媒体
联系我们
综合信息
展位预定
参观登记
在线留言
免责声明
当前位置:
首页
>
新闻中心
>
国内政策
展会新闻
国内新闻
国内政策
海外新闻
媒体报道
企业新闻
合作媒体
06-04
2025
2025新建公共充电桩2万以上!河南提振消费专项行动实施方案发布
河南充换电展获悉,5月26日,河南省人民政府办公厅印发《河南省提振消费专项行动实施方案》。其中指出,加力推进以旧换新。支持汽车报废和置换更新,2025年报废符合条件的旧···
03-06
2026
江苏常州市长周伟调研储能产业,强调抢抓机遇加快打造“未来储能···
3月4日,江苏常州市市长周伟专题调研未来储能产业发展,走访了长盈精密、中科海钠等多家产业链企业,并与时代新能源、华鹏变压器、天目湖先进储能技术研究院等代表座谈。调···
03-06
2026
山东:引导交通场景虚拟电厂融资租赁、车电分离等商业模式创新!···
3月4日,山东省交通运输厅印发《关于<汽车行业稳增长工作方案(2025—2026年)>的落实措施》,《措施》提出,推进光储充(换)一体化建设和新能源汽车绿电就地直充,···
03-06
2026
新能源产业跨越式发展 推动产业区域布局深刻调整
2025年,全社会用电量达到10.37万亿千瓦时,同比增长5%,历史性突破10万亿千瓦时里程碑。从区域用电量变化的趋势来看,产业梯度转移路径清晰,区域化分工持续深化,能源对产···
03-06
2026
宁夏石嘴山大武口区出台新政!支持智慧物流与充电基础设施建设
近日,宁夏石嘴山市大武口区发展和改革局发布关于公开征求《大武口区加快服务业高质量发展若干措施(征求意见稿)》意见建议的公告。文件中提到,提质发展现代物流。培育区域···
03-06
2026
宁夏石嘴山大武口区出台新政!支持智慧物流与充电基础设施建设
近日,宁夏石嘴山市大武口区发展和改革局发布关于公开征求《大武口区加快服务业高质量发展若干措施(征求意见稿)》意见建议的公告。文件中提到,提质发展现代物流。培育区域···
03-06
2026
河南林州市市场监管局致全市电动汽车充电桩运营单位的告知书
近日,河南林州市市场监管局印发致全市电动汽车充电桩运营单位的告知书。文件中提到,林州市全市范围内直接面向社会提供电动汽车充电服务、用于贸易结算的电动汽车充电桩(···
03-01
2026
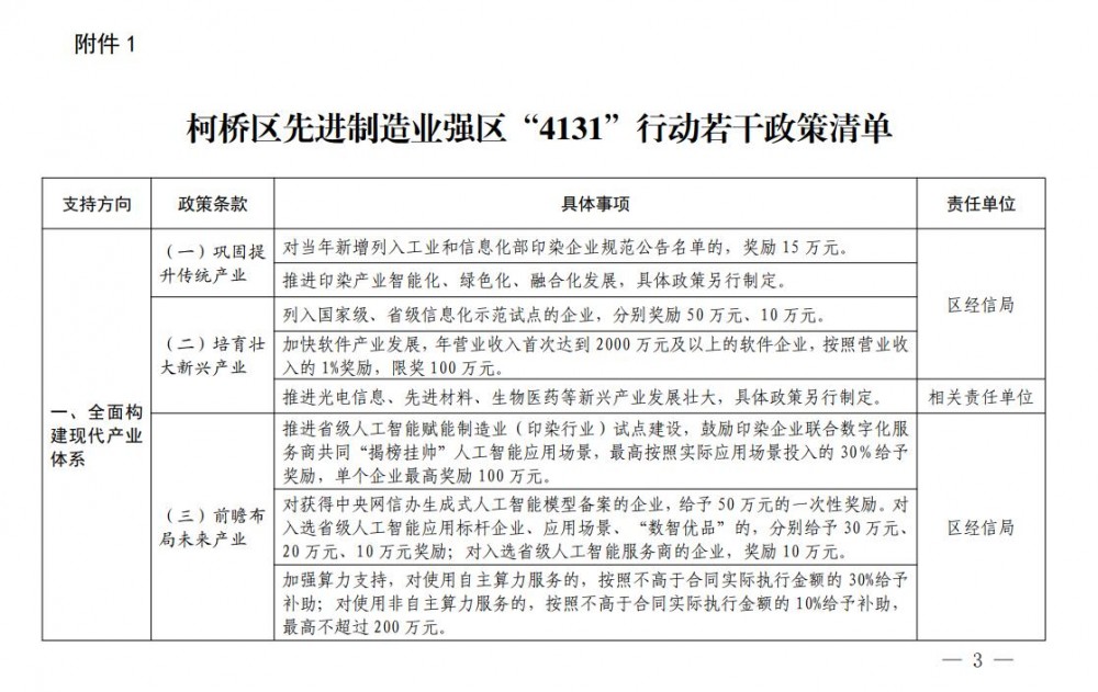
每枪12000元!浙江绍兴柯桥区“4131”行动支持电动重卡公共充电
近日,绍兴市柯桥区人民政府办公室印发柯桥区先进制造业强区“4131”行动若干政策等四个政策的通知。文件指出,对充电设施经营企业投资当年建成投运的电动重卡公共充电设施···
03-01
2026
浙江杭州淳安县住建局:2026年将推进充电桩等新型城市基础设施建···
近日,浙江杭州淳安县住建局发布2025年工作总结和2026年工作打算。据文件显示,2025年淳安县加快新能源汽车充电桩建设。完成项目备案21个、充电枪179把,接入市级平台充电站···
03-01
2026
张掖市甘州区人民政府印发《政府工作报告》:2026将新建新能源充···
近日,张掖市甘州区人民政府印发《政府工作报告》。文件提到,2025年,张掖市甘州区人民政府全面提升城市精细化管理水平,整合设置夜市8个,规范设置临时销售摊点439个,完···
首页
上一页
1
2
3
4
5
···
下一页
尾页
查看更多 >>
主要展示范围:
智慧网络系统及软件
MORE+
光储充一体化应用
MORE+
电动汽车及零部件
MORE+
电池全产业链
MORE+
在线咨询
关注我们
扫一扫关注公众号
联系电话
010-86487300
返回顶部