近日,绍兴市柯桥区人民政府办公室印发柯桥区先进制造业强区“4131”行动若干政策等四个政策的通知。
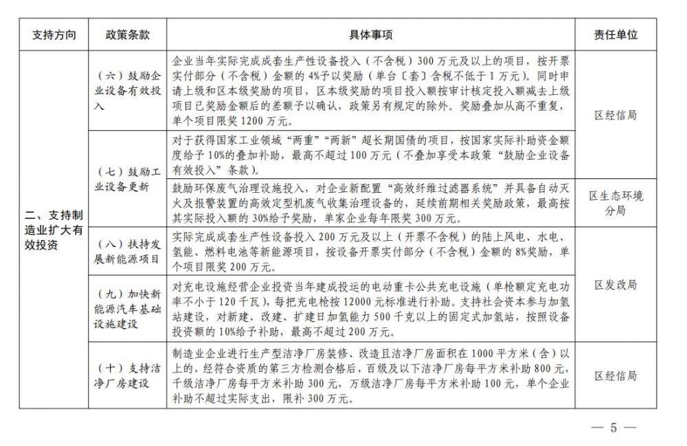
文件指出,对充电设施经营企业投资当年建成投运的电动重卡公共充电设施(单枪额定充电功率不小于 120 千瓦),每把充电枪按 12000 元标准进行补助。支持社会资本参与加氢站建设,对新建、改建、扩建日加氢能力500千克以上的固定式加氢站,按照设备投资额的 10%给予补助,最高不超过200万元。
原文如下:
绍兴市柯桥区人民政府办公室关于印发柯桥区先进制造业强区“4131”行动若干政策等四个政策的通知
各镇人民政府(街道办事处、开发区管委会),区政府各部门(单位):
2026年度《柯桥区先进制造业强区“4131”行动若干政策》《柯桥区加快现代服务业高质量发展若干政策》《柯桥区促进建筑业高质量发展若干政策》《柯桥区鼓励支持开放型经济发展若干政策》已经区政府同意,现印发给你们,请认真贯彻执行。
一、本政策是在省、市有关政策基础上,结合我区实际制定。
二、本政策各类奖补的执行期限为2026年1月1日至2026年12月31日(原有奖补政策尚未执行完毕的除外,政策在执行有效期内修订的,按新修订政策为准)。
三、对同一企业同一事项符合多项扶持政策的,按“从高不重复”原则执行。
四、列入严重失信名单的企业,不予享受政策。
五、本政策由区府办负责解释,具体工作由政策实施部门承担。其他已发布的各项政策与本政策不一致的,以本政策为准,涉及相关专项政策的,按专项政策规定执行。政策执行过程中,如遇法律法规和上级重大政策变化,涉及条款按上级要求执行。
六、各政策具体细则另行制定,具体由政策实施部门会同区财政局实施。
附件:1. 柯桥区先进制造业强区“4131”行动若干政策清单
2. 柯桥区加快现代服务业高质量发展若干政策清单
3. 柯桥区促进建筑业高质量发展若干政策清单
4. 柯桥区鼓励支持开放型经济发展若干政策清单
绍兴市柯桥区人民政府办公室
2026年2月14日
(此件公开发布)



















