首页
关于CCSE
展会概况
市场优势
时间安排
主办单位
会员名单
拟邀展商
关于城市
展会宣传
展商中心
收费标准
赞助方案
展品范围
展位规划图
参展程序
展商服务
观众中心
交通指南
商务旅游
常见问题
餐饮美食
酒店住宿
新闻中心
展会新闻
国内新闻
国内政策
海外新闻
媒体报道
企业新闻
合作媒体
联系我们
综合信息
展位预定
参观登记
在线留言
免责声明
当前位置:
首页
>
新闻中心
>
国内新闻
展会新闻
国内新闻
国内政策
海外新闻
媒体报道
企业新闻
合作媒体
12-10
2024
1837套充电桩招标/国家电网/中国中化/云快充/英飞源/领充新能源(···
1、湖南衡阳首个液冷超充站正式上线运营12月6号,湖南衡阳首个液冷超充站——衡阳高科消防支队充电站正式上线运营。该站位于芙蓉路衡阳市消防支队北门前停车场,由衡阳市高···
12-10
2024
1837套充电桩+145处光储一体化!湖北公共屋顶分布式光储充一体化···
近日,湖北宜昌长阳土家族自治县公共屋顶分布式光储充一体化项目EPC工程总承包招标公告发布。公告显示:该项目主要包括屋顶分布式光储工程、新增电动汽车充电桩及停车位修补···
12-06
2024
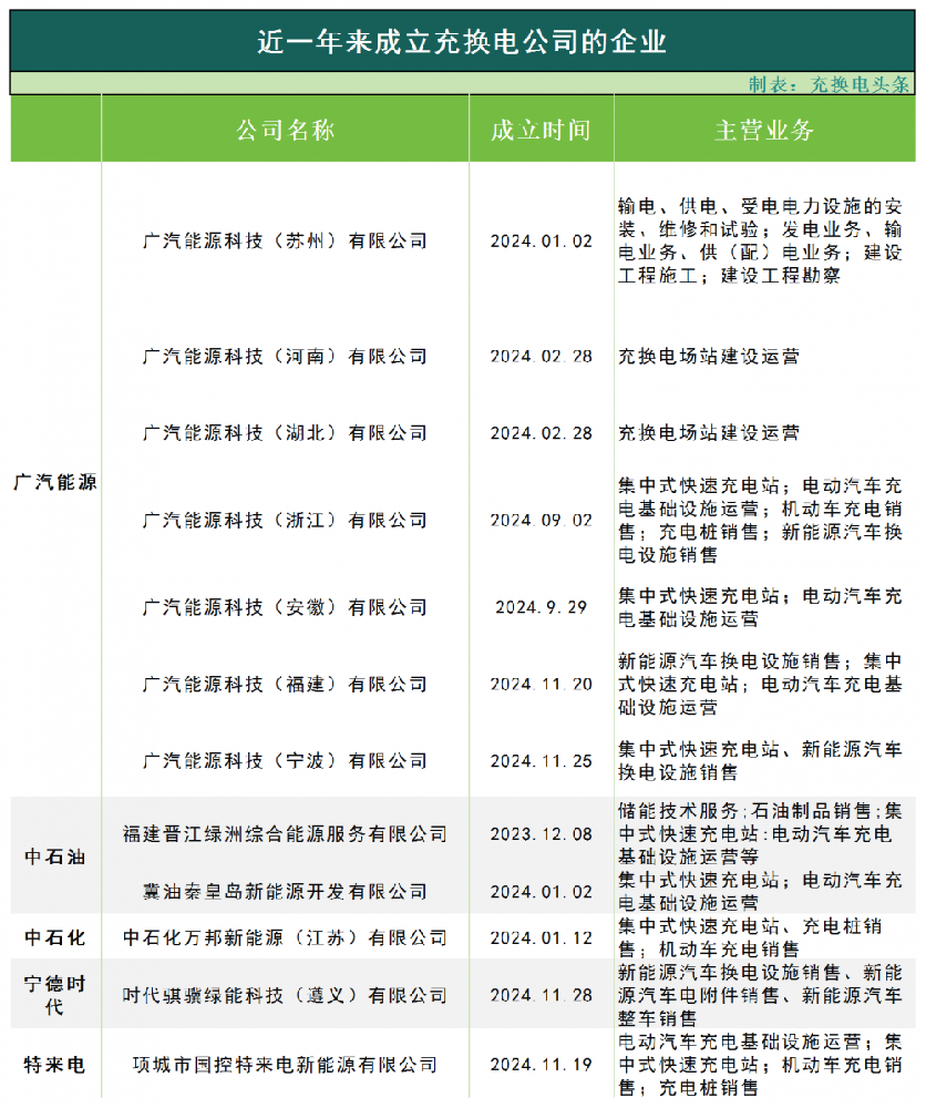
变局中开新局!这些企业集中进军充换电领域!
2024年,全球经济的风云变幻,让每一个行业都似乎卷入了暗流涌动的漩涡之中。面对瞬息万变的市场,能否于变局中开新局已成为决定企业成败的关键因素。在能源转型的背景下,···
12-06
2024
山东临沭县:目前全县共建成各类充电桩1994台
管其龙、徐勤蕾、王春蕾委员:您提出的《关于加快增加新能源充电桩布点建设的提案》已收悉,现答复如下:为有效解决新能源汽车充电难题,促进新能源汽车产业发展,临沭县发···
12-06
2024
市场监管总局:围绕新能源汽车等新兴行业构建具有一定前瞻性和市···
11月27日,市场监管总局发布《质量认证行业公信力建设行动方案(2024—2026年)》。《行动方案》明确:聚焦推动高质量发展和加快发展新质生产力,重点围绕新一代信息技术、···
12-06
2024
最高补助不超过3亿元!浙江省临海发布促进新能源汽车产业发展的若···
11月28日,临海市经济和信息化局发布关于公开征求《临海市人民政府办公室关于促进新能源汽车产业发展的若干意见(征求意见稿)》意见的通知。通知指出:力争到2028年形成年···
12-06
2024
涉及新能源汽车、充换电等鼓励类产业!《西部地区鼓励类产业目录···
获悉,近日,国家发展改革委出台《西部地区鼓励类产业目录(2025年本)》。《目录(2025年本)》共包括两部分,一是国家现有产业目录中的鼓励类产业(《产业结构调整指导目···
12-05
2024
国家能源局:充分利用各类电源互补互济特性构建多元绿色低碳供应···
12月5日,国家能源局发布关于科学合理编制基于调节能力(储能+灵活改造)的风能和太阳能装机发展规划的提案答复的函。文件提出,加强系统调节能力建设,2024年2月,国家发展···
12-05
2024
国家能源局:进一步统筹研究在南疆区域布局抽水蓄能电站的必要性···
12月5日,国家能源局发布关于政协第十四届全国委员会第二次会议第02786号(工交邮电类400号)提案答复的函。关于南疆抽水蓄能工程建设。文件提出,抽水蓄能是电力系统重要的···
12-05
2024
国家能源局:积极探索各类源网荷储一体化技术路径和发展模式
12月5日,国家能源局发布关于政协第十四届全国委员会第二次会议第01164号(工交邮电类168号)提案答复的函。关于积极推进源网荷储一体化,文件明确,一是加强规划协同。国家···
首页
上一页
···
49
50
51
52
53
···
下一页
尾页
查看更多 >>
主要展示范围:
智慧网络系统及软件
MORE+
光储充一体化应用
MORE+
电动汽车及零部件
MORE+
电池全产业链
MORE+
在线咨询
关注我们
扫一扫关注公众号
联系电话
010-86487300
返回顶部