近日,安徽省宿松县发改委发布关于宿松县2025年国民经济和社会发展 计划执行情况与2026年计划草案的报告。
报告指出,2025年安徽省宿松县理顺管理体制,推进城市更新,老城区人民路东延、通德街南延工程竣工,东北新城翰林院开工建设,高铁新区交通枢纽中心主体完工,经开区龙山安置房封顶。建成智慧水务平台,创建物业管理示范小区3个,新增健身广场2个、“口袋公园”1个、停车泊位305个、新能源充电桩300个,修复绿化面积超20万平方米。
2026年,宿松县将聚焦绿色发展,统筹生态资源保护与开发,规范推进风电、光伏项目建设,创新“绿电+”模式,建设城区综合能源驿站,新增充电桩(枪)350个以上。推动虚拟电厂、零碳园区论证。
原文件如下:
关于宿松县2025年国民经济和社会发展
计划执行情况与2026年计划草案的报告
——2026年1月15日在宿松县第十七届人民代表大会
常务委员会第三十三次会议上
县发展和改革委员会主任 张清荣
主任、各位副主任,各位委员:
受县人民政府委托,我向大会报告2025年国民经济和社会发展计划执行情况与2026年计划草案,请予审议。
一、2025年国民经济和社会发展计划执行情况
2025年是“十四五”规划收官之年。一年来,全县上下以习近平新时代中国特色社会主义思想为指导,深入贯彻党的二十大和二十届三中、四中全会精神,坚持稳中求进工作总基调,锚定“一区一中心一城市”目标,攻坚克难、实干笃行,推动经济稳中有进、质效双升,为“十五五”开局奠定坚实基础。
预计2025年,全县地区生产总值增长5.8%左右,一般公共预算收入增长8.2%,规上工业增加值增长8.7%,固定资产投资增长15.3%,社会消费品零售总额增长6.3%,城乡居民人均可支配收入分别增长5.1%、6.4%,年度能耗及生态环境质量指标任务全面完成。重点成效体现在六个方面:
(一)产业质效齐升,支撑体系坚实。一是农业提质增效。建成高标准农田2万亩,完成粮食播种117.4万亩、产量42万吨,农业总产值103亿元(增长4.5%)。大豆单产提升、国家级皖江油菜产业集群项目有序推进,长三角绿色食品基地(含开味小菜、垦地合作稻米加工)落地实施。聚焦“两茶一渔”全链条发展,茶叶、油茶、稻渔总面积超51万亩,水产产量居全市首位。新增“皖美农品”2个,“宿松香芽”“黄湖大闸蟹”等品牌影响力持续提升。二是工业蓄势强基。“1+2+X”产业体系加速成型,新增规上工业企业27家,战略性新兴产业增速25%。新认定安徽工业精品1个、省先进级智能工厂2家,实施数字化转型示范项目2个。纺织服装总产值突破150亿元,入选省级特色产业集群,华纤新材料落地,数智服装产业园、印染产业园、传洋智造加速建设,顺源智纺入选国家“数字三品”典型案例。电子信息、智能装备制造持续壮大,中信博、联盈控产值翻番,点创机电、朗旻电子全面投产,创力新能源、沃德顺达等延链强链项目落地,耀亚电子嵌入奇瑞汽车供应链。三是服务业活力绽放。新增限上主体23家,规上他营服务业增长28.6%,外贸进出口3500万美元。开展特产购物节、滋味宿松宴等活动60余场次,消费品以旧换新、“汽车+文旅”消费券等带动消费1.4亿元。策划农文旅电商嘉年华、助农直播等活动70余场,电商交易额达23亿元,入选“全国县域直播电商中心典型案例”。 21个乡镇商贸中心实现全覆盖,获评全国县域商业“领跑县”。举办中式台球联赛、诗歌之乡山径赛等特色赛事,“松兹二十四首”加快建设,凤翔度假村、泾洲渡建成运营。“蒙曼带你看宿松”IP网曝量超2000万。
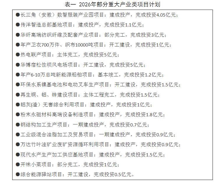
(二)项目投资加力,发展后劲充足。一是“双招双引”攻坚。优化产业组织体系和招商工作机制,推行基金、链式、资源等招商模式,深化与上海微盟、科大硅谷等平台合作,实现项目与资本、人才精准对接。完善跨部门信息共享与项目准入会商机制,新签约安科迪、万林数链、码上科技等亿元以上项目50个(产业链项目占比81.6%)。统筹要素保障,推动边角用地成片开发,全年供应建设用地1993.3亩。二是谋划争资发力。聚焦“十五五”规划编制,结合国家政策导向,分领域谋划储备项目58个,总投资2400余亿元,为规划落地提供坚实支撑。创新工作机制,拓宽争资渠道,第三人民医院、东北新城污水治理、职教中心等23个重点项目累计争取上级资金7.8亿元(同比增长33.3%),超额完成年度目标。三是项目建设提速。执行重大项目联系包保、定期通报机制,县领导开展项目调度60余次,解决中明油脂、砚锋环保等项目问题148个。170个县级重点项目完成投资89亿元,其中14个省市重点项目完成44.1亿元(完成率114.5%)。港区公用码头(一期)投用,G105全线、S249主线建成通车,华阳河蓄滞洪区、G50“四改八”、川气东送(二线)稳步实施,皖鄂背靠背、S35宿彭高速、S99安九高速(宿松支线)启动建设。
(三)改革创新赋能,内生动力释放。一是营商环境优化。坚持对标提升,出台《服务企业“7+4”举措》,完善县领导包保服务制度,常态开展“访企入村”活动,推行“服务包”机制与“三化”代办服务。举办企业家座谈、产需对接、专题培训等“亲清”活动16次,办结线上线下企业诉求348条,“综合查一次”改革获省级推介。搭建银企对接平台,创新推出“稻虾产业贷”,发放政融担贷款17.79亿元,兑付“免申即享”“即申即享”资金2082万元。二是重点改革落地。实施国企改革提升行动,成立县国有资产管理服务中心,推进31户县属国企脱钩。深化“标准地”改革,处置闲置低效用地1000亩。推进开发区“管委会+公司”改革,完善财政人事、考核评价和“1+8”园区托管模式。稳步推进大湖、零基预算改革,启动“三资”运作改革。推行城区生活垃圾处理费“随水”征收,完成农业水价综合改革及二轮土地延包试点。三是科创活力涌现。推进科技创新强基提质行动,新增省企业技术中心3家,申报高新技术企业25家,入库科技型中小企业155家,全县研发投入达3.23亿元。4家企业获市创新创业奖,1个项目冲击省科学技术奖。全市首个“人才宿保”产品落地,引进市级科技创新创业团队2个。组建电子元器件重点实验室,研发国内首艘自然落差水力发电科研船、智能无人艇。全县技术合同交易额超30亿元,经开区省级科技企业孵化器通过认定。
(四)城乡融合提速,区域协同共进。一是区域合作拓展。对标学习沪苏浙,承接长三角产业转移,“宿松(上海)科创中心”“宿松(麦腾)科创园”挂牌运行,招引沪苏浙亿元以上项目18个、总投资63亿元。省际毗邻示范区先行区项目获大别山革命老区专项资金支持,智慧云仓(二期)、青创路建设序时推进,城市会客厅、碧岭廉租房改造(二期)完工交付。二是城市品质焕新。理顺管理体制,推进城市更新,老城区人民路东延、通德街南延工程竣工,东北新城翰林院开工建设,高铁新区交通枢纽中心主体完工,经开区龙山安置房封顶。建成智慧水务平台,创建物业管理示范小区3个,新增健身广场2个、“口袋公园”1个、停车泊位305个、新能源充电桩300个,修复绿化面积超20万平方米。三是乡村建设提档。“两山两坝一凤”加快建设,建成2024年度13个省市和美乡村中心村,趾凤村入选省级和美乡村精品示范村。获批2025年农村改厕与长效管护机制提升县项目,累计完成改厕4425户;农村垃圾无害化处理率100%,生活污水治理率50.7%。建成“四好农村路”306公里,改造农村危桥9座。开通“客货邮”线路80公里,村级寄递服务站覆盖率52%。
(五)绿色发展固本,生态本底厚植。一是污染防治精准。开展工业污染源头整治,全县PM2.5月均浓度降至31.7微克/立方米,空气优良率90.7%。巩固碧水清流治理成效,黄湖、大官湖国控断面年均值Ⅲ类水,龙感湖Ⅳ类水;2个省控断面和县城集中式饮用水水源地水质稳定达标。治固废守净土,完成12个长江干流入河排污口整治、21个农村污水治理任务;实施危险固废收集平台化监管,建设用地安全利用率100%。二是生态保护有力。开展“1+1+N”突出生态环境问题整改专项行动,中央生态环保督察交办信件全部验收销号。国储林(一期)建设全面铺开,新增油茶造林3000亩、林下经济基地910亩,实施“摇钱树”工程(栽植高效经济苗木14万株),建成省级林下经济示范园1个。完成唐家油浦、翻车岭等小流域综合治理,提升84处市级幸福河湖成效,钓鱼台水库通过省级幸福河湖验收。三是转型发展提质。严控“两高”项目盲目落地,全县能源消费总量55万吨标准煤。推进工业降碳行动,新增省级绿色工厂1家,完成山徽、卫创产品碳足迹核算认证,开展零碳园区、虚拟电厂、源网荷储一体化项目前期。大力发展清洁能源,可再生能源装机突破900MW(位居全市首位),华博、国电等风电项目即将获批。
(六)民生福祉增进,社会大局安定。一是民生实事落地。30项民生实事、11项(含2024年续建3项)人代会票决项目基本完成,全县民生支出50.04亿元,占一般公共预算支出83.2%。实施“人才兴皖”工程,新增省级博士后科研工作站3家,招收博士后1名;举办“2+N”招聘会148场,新增城镇就业4117人,发放创业担保贷款1.16亿元(完成率137.8%),佐坝乡人才驿站获评省级A类乡级人才驿站(全市唯一)。二是公共服务扩容。新(改扩)建中小学16所、幼儿园11所,新增公办幼儿学位1410个,国家学前教育普及普惠县创建通过省级评估,公办职校挂牌招生。设立全省首个县级中子科学研究中心,县人民医院获“国家胸痛中心(基层版)”授牌,第三人民医院住院大楼主体完工,在全省率先实现胸痛单元救治乡镇全覆盖。开展“送戏进万村”“送戏进社区”演出213场,新增省、县级非遗工坊各1处、省级文保单位3处,仙人吹笙壶入选“国宝时刻”工程。三是安全底线筑牢。县级养老服务中心正式运营,提质改造4家农村敬老院、8个村级养老服务站,建成1家嵌入式养老机构;新增普惠托位300个;发放各类救助资金1.65亿元,居民养老保险、医疗保险参保率分别达95%、96.5%。化解矛盾纠纷2815件,信访事项一次性化解率达96.9%;完成5个基层消防站建设,整治重大事故隐患161处(整改率99.4%)。
各位代表,过去五年,全县上下不懈奋斗、共同拼搏,成功抵御世纪疫情冲击,有效化解系列风险挑战,经济社会发展取得历史性成就,交出了综合实力更强、诗意山水更美、发展活力更足、兹式生活更好、本质安全更牢的优异答卷,成绩来之实属不易。同时,我们也要清醒认识到新发展阶段面临的困难与挑战:一是高质量发展基础仍不牢固,外部环境复杂多变,居民消费与企业投资信心有待进一步增强;二是产业质效总体不高,科技创新与龙头企业支撑引领不足,龙头企业培育和产业链建设仍需加强;三是民生保障和城乡建设存在短板,公共服务供给均衡化、社会治理现代化水平有待提升,城乡融合发展需持续发力等。
二、“十五五”和二〇三五年发展目标
到2030年,“三区一枢纽”(智能制造特色产业集聚区、沿江生态价值转化示范区、人民满意幸福生活样板区、皖鄂赣毗邻地区综合枢纽)基本建成,城市群高质量发展县域样板建设取得明显进展。到2035年,与全国全省全市同步基本实现社会主义现代化,综合实力在全市第一方阵持续进位,城乡发展与居民生活水平差距进一步缩小,基本建成现代化幸福宿松。“十五五”末,地区生产总值达450亿元以上,总量跻身全省59个县(市)前30位,县域工业规模突破800亿元,其中纺织服装行业产值达500亿元。
三、2026年国民经济和社会发展计划草案与主要任务
2026年是“十五五”开局之年,也是宿松承前启后、砥砺奋进,迈向高质量发展的关键之年,抓好经济社会发展各项工作意义重大、影响深远。我们要坚持以习近平新时代中国特色社会主义思想为指导,全面贯彻落实党的二十大和二十届历次全会精神及中央、省市经济工作会议精神,按照县委十五届十二次全会总体部署,坚持稳中求进总基调,完整准确全面贯彻新发展理念,积极服务和融入构建新发展格局,聚焦“三区一枢纽”战略目标,协同发力、真抓实干,确保“十五五”开好局、起好步。
根据县委县政府总体部署,综合考虑“十五五”规划,提出2026年我县经济社会发展计划主要目标建议:地区生产总值增长5.8%左右;一般公共预算收入增长4%左右;规上工业增加值增长8%左右;固定资产投资增长5%左右;社会消费品零售总额增长5.5%左右,进出口总额增长8%左右,城乡常住居民人均可支配收入增幅不低于全省平均水平,全面完成年度碳排放及生态环境质量指标任务。
为实现上述目标,要重点抓好以下五个方面工作:
(一)聚力产业转型,重塑现代产业体系。一是培优现代农业。推进撂荒地、“非粮化”治理,实施新一轮产能提升行动,新建/改造高标准农田5万亩,稳定粮食面积116万亩、产量41万吨。推进垦地全面合作,优化“三中心”服务功能,加快长三角绿色食品加工、绿色蔬菜产业链、开味小菜等项目建设,争创国家现代农业产业园。壮大农业经营主体,新增农民合作社10家、家庭农场60家以上,新认证“两品一标”8个以上、“皖美农品”2个以上,规上农产品加工业产值达60亿元。推进“两茶一渔”全链发展,扩大宿松香芽、山茶油等产品矩阵,打造水产品加工基地,打响“宿松滋味”品牌。二是壮大工业集群。实施重点产业链高质量发展行动,推动首位产业焕新、主导产业扩量、优势产业壮大,“1+2+X”产业体系升级,新增规上工业企业20家以上。强化要素保障和落地服务,推动华纤新材料、创力新能源项目开工,确保数智服装产业园、中明油脂、天极永磁材料建成投产,推进汽车零部件、新能源船舶、低空产业等园区建设。聚力打造“人工智能+”“低空经济+”等应用场景,加快布局算力中心和低空起降设施,推动主导产业数字化改造。三是强化创新驱动。突出企业创新主体地位,组建省级电容器创新研究院、科技成果中试基地,新增高新技术企业3家、科技型中小企业160家。建强创新成果转化平台,开展“政产学研金服用”融合创新试点,优化载体增值服务,新增孵化面积0.5万方、在孵企业5家。加强知识产权保护与金融支持,聚焦关键核心技术攻关,支持企业推进“技术攻关+产业化”项目。完善创新人才培育激励机制,引育领军人才和创新团队,释放高质量发展倍增效应。

(二)扩大有效需求,激活经济增长动能。一是深挖消费潜力。以场景赋能与载体升级为核心,做优“四场”文章、深化“宿松滋味”品牌内涵,加快培育特色消费场景。推进东北新城商业综合体招商,布局品牌首店、主题体验馆等新业态,新增限上商贸主体15家。做强县域电商直播基地,推广“电商+产地仓+物流”模式,力争新增电商主体200家以上、交易额突破25亿元。联动街区商超,以节庆和特色主题为抓手,举办促消费活动,落实汽车数码、家电家居以旧换新政策。加快和美乡村示范带、下仓国际路亚基地建设,推进黑石山、小孤山综合开发,做优“宿小松”文创品牌,大力发展会展、赛事、研学、康养经济。二是扩大有效投资。深化项目谋划与运行管理,落实县领导包保、分级分类调度机制,清单化推进137个年度重点项目,完成投资95亿元以上;注重“十五五”专项项目谋划储备,力争谋划储备重大项目200个,争取资金5亿元。聚焦重点领域形成投资增量,推进华阳河蓄滞洪区、G50扩容、皖鄂背靠背等重点工程建设,推动印染、瑞亚服装等新项目开工。创新投贷联动机制,引导社会资本参与基础设施、城市更新项目。三是精准招商引资。秉持“服务好存量企业就是最大招商引资”理念,落实“7+4”服务企业举措与重点企业“服务包”制度。深化招商引资体制改革,完善“四个一”工作机制,细化“一图四清单两台账”,创新基金、场景、图谱、活动招商等多元模式,深挖发展潜力,力争新签约亿元以上项目40个。深化与轩元、盘石等资本合作,拓宽线上线下推介渠道,充分释放大湖、能源、产业、区位等优势,发布应用场景投资清单,引进优质链主企业及配套项目。健全招商项目“事前-事中-事后”闭环管理体制,持续提升项目开工率、资金到位率与建成投产率。
(三)深化改革开放,释放持续发展活力。一是深化重点改革。坚持“一手在工、一手在湖”,统筹推进经开区与大湖“管委会+公司”改革,完善财政、人事、考核评价机制,完成园区产业发展与产城融合规划编制,推进特色“园中园”建设及配套设施提升,提速印染产业园、仓储物流基地项目,谋划宿松港区公用码头二期,推动环湖公路、渔业码头、渔港小镇规划落地。深化国企国资改革,完成政企清理脱钩,健全国企薪酬管理机制;推动“三资”运作改革,加快国有资产整合重组与资源盘活,提升资产证券化水平。实施精准零基预算改革,优化政府性投资基金管理与绩效评价制度。二是拓展开放合作。加速构建对外开放大通道,力促G4231南九高速、S99安九高速等项目开工,推进沿大别山高速、江湖联运、铁路支线等前期工作。主动融入长三角、珠三角及中部地区城市群,对标南通海门等地,在主要指标、产业合作、文化交流领域开展争先创优。深化与周边县(区)协同合作,探索园区共建、资本互投、设施互联、生态共治、服务共享等新路径,提速智慧云仓(二期)、传洋智造基地建设,创新省际毗邻先行区运营业态,打造服装智造仓储物流消费中心。鼓励企业参与国际性展会、拓展海外市场,力争外贸进出口总额4000万美元。三是营造一流营商环境。再造政务服务流程,实现高频事项“一窗受理 并联审批”。制定差异化涉企“服务包”,开展“落地代跑、成长助跑、诉求陪跑”全周期服务。规范涉企行政检查,落实扫码备案制与“白名单”管理。加强信用监管,完善信用修复机制,实施守信联合激励与失信联合惩戒。优化政策兑现模式,推进“免申即享”“即申即享”。深化政企常态化沟通,搭建“政银企”对接平台,精准破解企业发展难题。
(四)统筹城乡融合,打造宜业宜居样板。一是厚植生态本底。依托“滨江拥湖”生态禀赋,深化“大江、大湖、大山”一体保护治理,推动空气质量持续改善、地表水质全面达标,建设用地安全利用率保持100%。加强农业面源污染治理,推进化肥农药减量增效,做好秸秆与畜禽粪污资源化利用,严守长江“十年禁渔”防线。聚焦绿色发展,统筹生态资源保护与开发,规范推进风电、光伏项目建设,创新“绿电+”模式,建设城区综合能源驿站,新增充电桩(枪)350个以上。推动虚拟电厂、零碳园区论证。深化集体林权制度改革,拓宽“两山”转化通道,发展林下经济、森林碳汇等产业,完成营造林2万亩,争创国家生态文明建设示范县。二是提升城市品质。统筹老城区、新城区、经开区、高铁新区“四区并进”,聚力优化城市功能与风貌。推进老城更新,启动第二批房屋征迁,加快通德街南延、环城南路东延、黎河北街西延道路工程建设,完成34.4公里污水管网改造,建成城区生活垃圾分类转运中心。提速翰林苑、栖云府、朝阳无限(二期)等“好房子”建设,完成新城花园、钱家山花园电力改造,启动商务酒店、新城菜市场招商,新增停车位150个。深化经开区“产城融合”,确保凤湖分校建成投用,推进通站路、新耕河西路及新耕河东片区管网改造,启动鼎和广场(二期)建设。完成高铁枢纽中心主体工程,引入会展、物流、客运新服务,推动商贸城业态焕新。开展市容秩序综合提升行动,推进城市生命线安全工程,提升城市治理智慧化、精细化水平。三是建设和美乡村。聚焦环境品质提升,加快乡镇政府驻地污水项目建设,改造4座乡村生活垃圾转运站,确保生活垃圾无害化处理率100%。推进松兹街道全域土地整治,开展凉亭河、二郎河、黄大湖(下仓段)等水环境综合治理。实施“千万工程”,提速趾凤省级精品村建设,推动牌楼村项目申报。开展“万村清万塘”“和美松兹”村庄清洁行动,完善长效管护机制,完成农村改厕2300户。推广“强村公司”模式,做实“三变”改革,规范“三资”管理,增强村级集体经济活力。

(五)增进全民福祉,共享现代化发展成果。一是健全社保体系。坚持以人为本,推进民生实事落地。巩固脱贫攻坚成果,推动社会救助与乡村振兴有效衔接。落实就业创业扶持政策,升级“三公里”就业圈等服务功能,深化专项行动、提升“2+N”招聘质效,新增城镇就业3200人,保障灵活就业者权益,加大创业担保贷款支持。推动社保扩面提质,确保城乡居民养老、医疗保险参保率稳定95%以上,深化医保基金“三个结算”改革。聚焦全龄友好,升级“一老一小”服务,新建8家居家社区养老服务中心(站)、2个公立普惠托育点,开展居家养老上门服务与留守儿童关爱行动,推进普惠托育建设。二是优化公共服务。坚持教育优先,新/改扩建10所中小学、6所幼儿园,推进县域普通高中振兴,确保公办职校通过省级评估,筹备学前教育普及普惠县国家认定,深化“四优”工程与“双减”工作。深化医药卫生体制改革,推动县域医共体提质升级,启动县妇幼保健院一体化托管,推进县医院、中医院“三甲”创建,完成第三人民医院住院楼建设及信息化升级。健全“三馆”服务体系,开展非遗展演、“送戏进万村”等活动,创新“文化点单”模式,改造2个公共文化空间,举办80场以上赛事活动,深化文南词“131”工程,完成全国文物普查,启动国保单位申报。三是守牢安全底线。巩固中央八项规定精神学习教育成果,深化作风顽疾整治,厚植内生发展动力。稳妥化解政府隐性债务,增强财政可持续性,兜牢“三保”底线。坚持新时代“枫桥经验”,推广“六尺巷工作法”,健全矛盾纠纷多元化解机制,推进信访源头治理与积案化解,提升信访法治化水平。打好“治本攻坚三年行动”收官战,加强基层应急救援队伍建设,提升防灾减灾能力,严防重特大事故。依法打击食品药品安全、涉黑涉恶涉诈等违法犯罪行为。
主任、各位副主任,各位委员,征程万里风正劲,重任千钧更笃行。“十五五”壮丽画卷即将铺展,让我们更加紧密地团结在以习近平同志为核心的党中央周围,在县委的坚强领导下,在县人大、县政协的监督支持下,凝心聚力、锐意进取、创新实干,奋力夺取“十五五”开局首胜,为加快建设“产城人文”深度融合的中国式现代化宿松而不懈奋斗!